![]() |
|
|
|
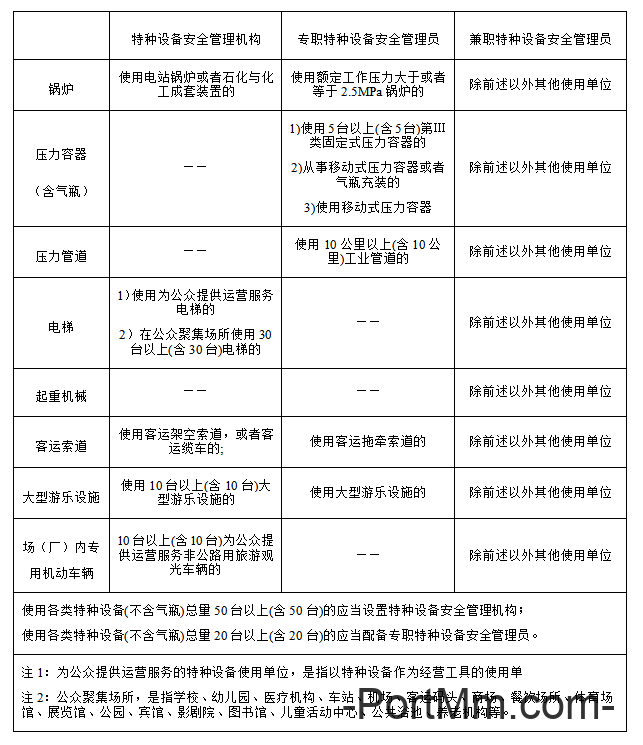
按照上文要求设置特种设备安全管理机构的使用单位安全管理负责人,应当取得相应的特种设备安全管理人员资格证书。 主要负责人不需要取得相应的特种设备安全管理人员资格证书(按所属行业经安全生产管理培训考核合格取得相应证书即可。) |
|
特种设备安全管理机构职责 特种设备安全管理机构是指使用单位中承担特种设备安全管理职责的内设机构。高耗能特种设备使用单位可以将节能管理职责交由特种设备安全管理机构承担。 特种设备安全管理机构的职责是贯彻执行特种设备有关法律、法规和安全技术规范及相关标准,负责落实使用单位的主要义务;承担高耗能特种设备节能管理职责的机构,还应当负责开展日常节能检查,落实节能责任制。 (TSG 08-2017特种设备使用管理规则 2.3.1) |
|
依据法规/标准: 特种设备安全法() TSG 08-2017特种设备使用管理规则 |
正文结束,感谢您的关注
|
推荐阅读: |
|
|
|
|
