减速机是一种由封闭在刚性壳体内的齿轮传动、蜗杆传动、齿轮-蜗杆传动所组成的独立部件,常用作原动件与工作机之间的减速传动装置。在原动机和工作机或执行机构之间起匹配转速和传递转矩的作用,在现代机械中应用极为广泛。
本文对减速机的常见品牌进行了简单梳理和总结。

哈默纳科
1) 分类:
哈默纳科主要是谐波减速机和齿轮箱型减速机。
谐波减速机分为组合型、组件型、相位调整组合型。
齿轮箱型减速机分为谐波齿轮箱系列和行星齿轮箱系列。行星齿轮箱型又可分为标准型、螺旋齿轮型、直交轴型、输入轴型、中空轴型。




2) 参数:
谐波减速机的减速比范围30-160,输入2000r/min转速的额定转矩范围3.7-3550Nm。
行星减速机的减速比范围4-45,额定转矩范围3.4-750Nm。
3) 应用:

国茂
1) 分类
国茂减速机主要有摆线减速机、齿轮减速机、齿轮箱、行星减速机、重载非标系列、精密行星系列。摆线减速机分为BLD、BWD、XWD、XLD 4个系列。齿轮减速机分为GR斜齿轮、GF平行轴斜齿轮、GK斜齿轮弧齿锥齿轮、GS斜齿轮蜗轮蜗杆、GRX斜齿轮5个系列。齿轮箱分为HB工业、HE单螺杆专用、ZY圆柱齿轮、DBY/DCY圆柱圆锥齿轮、ZLYJ单螺杆挤出机专用、JE高承载单螺杆挤出机、SZL双螺杆挤出机专用、SZ锥形双螺杆挤出机专用8个系列。行星减速机分为GTP、GTN、GTR-T、GTR-B、GLW、GTX、太阳能光伏跟踪7个系列。重载非标系列分为QY起重专用、ML密炼机专用、磨机专用、GM 4个系列。精密行星系列可分为帽型谐波、杯型谐波、其他3个系列。












东力
1) 分类
东力的减速机可分为普通减速机、普通齿轮箱、机器人关节模组、行业专用减速机。普通减速机分为DLR系列斜齿轮减速机、DLK系列斜齿轮-锥齿轮减速机、DLF系列平行轴斜齿轮减速机、DLS系列斜齿轮-蜗轮蜗杆减速机4类。普通齿轮箱分为DLB系列直交轴减速机、DLH系列平行轴减速机、DLP系列行星减速机、ZDY/ZLY/ZSY系列圆柱齿轮减速机、DBY/DCY系列圆锥齿轮减速机5类。机器人关节模组分为谐波减速机和行星减速机2类。行业专用减速机分为冶金、矿山等15类。






伦茨
1) 分类
伦茨减速机分为普通减速机和行星减速机。普通减速机分为斜齿轮减速机、小侧隙斜齿轮减速机、伞齿轮减速机3类。行星减速机分为小侧隙行星减速机、极小侧隙行星减速机、小侧隙伞齿轮行星减速机、极小侧隙伞齿轮行星减速机4类。



诺德
1) 分类
诺德减速机主要是普通减速机和齿轮箱。普通减速机分为DuoDrive(集成减速机)、同轴斜齿轮减速机、平行轴斜齿轮减速机、斜齿轮伞齿轮减速机、斜齿轮蜗轮蜗杆减速机、机械调速减速机6类。齿轮箱分为平行轴和直交轴2类。

DuoDrive是一种革命性的集成减速电机,采用的可冲洗式卫生设计。可选NXD tupH 表面处理,达到最高的卫生标准。它将高效的 IE5+ 电机与单级斜齿轮减速机集成在一个外壳中。凭借优化系统效率、高功率密度和极低的噪声排放,它特别适合于内部物流、食品行业和制药行业的用户。再结合即插即用,简便调试功能,与其他驱动系统相比,总拥有成本(TCO)显著降低。






中大力德
中大力德的减速机分为行星减速机和机器人减速机(摆线针轮减速机)2个系列。行星减速机又分为ZT等12个系列,机器人减速机又分为BX-RCA等4个系列。



















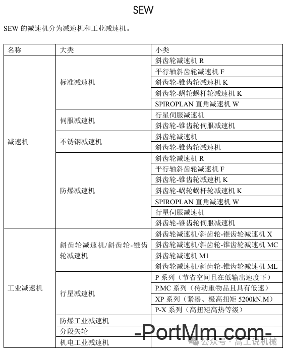
防爆工业减速机对应具有潜在爆燃性空气/气体或空气/灰尘混合气体环境的操作系统及传动领域,需要采取特殊措施。如果不能防止该种混合气体的生成,需对减速机采取特殊保护措施。在存在危险区域内运行产品,应符合相关标准和规定。SEW的MC系列防爆工业减速机、X系列防爆工业减速机以及行星减速机均满足II组2G和3G类的设计要求(潜在爆燃性气体环境)以及2D或3D(潜在爆燃性粉尘环境)的设计要求。减速机适用于在1和21或2和22区域中使用。
分段矢轮即分段式大齿圈,用于驱动大型的旋转系统,如烘干机、回转窑、卧式磨机。SEW-EURODRIVE灵活的设计理念已经为大齿圈的制造、运输以及组装带来了极大的便利。

机电工业减速机彻底改革了具有系统智能特点的工业。通过智能整合所有组件,相连的传感器技术可用来对传动状态和过程状态进行监控、评估和控制。对改变的快速反应、设计中的冗余以及高功率密度有效提高了流程效率、生产力,并且扩大了选项范围,由此为更加智能的工业铺平了道路。

总结
在以上各品牌的减速机的简单介绍之下,按工作原理可将减速机大致分为齿轮类减速机和行星传动原理类减速机;按齿面硬度可分为软齿轮减速机、中硬齿轮减速机、硬齿轮减速机;按安装方式可分为直交轴式、输入轴式、中空轴式、平行轴式等类型;按行业可分为冶金、矿山、机器人关节模组等各行业的减速机;按精度可分为普通减速机、精密减速机、高精密减速机。
除此之外,还有一些相对小众的减速机,比如伺服减速机、不锈钢减速机、防爆减速机、分段矢轮、机电一体化减速机、三环减速机等。
齿轮类减速机可大致分为直齿、斜齿、伞齿、蜗轮蜗杆、准双曲面齿轮减速机、齿轮箱6类。齿轮类减速机一般用于普通工况下,对精度要求不是很高。
行星传动原理类减速机大致分为行星减速机、谐波减速机、摆线针轮减速机3类。行星传动原理类减速机一般用于对精度要求较高的工况下,比如机器人关节模组、半导体设备等。
减速机的选型一般只要考虑减速比、输出转矩、输出转速、径向力校核、工况系数、安装方式等几个因素即可。