国家标准:《汽车、挂车及汽车列车外廓尺寸、轴荷及质量限值》GB1589-2016再迎修改!

释放双眼,带上耳机,听听看~!

日前,工业和信息化部再度启动对《汽车、挂车及汽车列车外廓尺寸、轴荷及质量限值》(GB 1589—2016)的修订工作。

此次修订,将如何回应新能源化、高效物流、安全合规等新时代命题,再度成为行业焦点。

国家标准:《汽车、挂车及汽车列车外廓尺寸、轴荷及质量限值》GB1589-2016再迎修改!

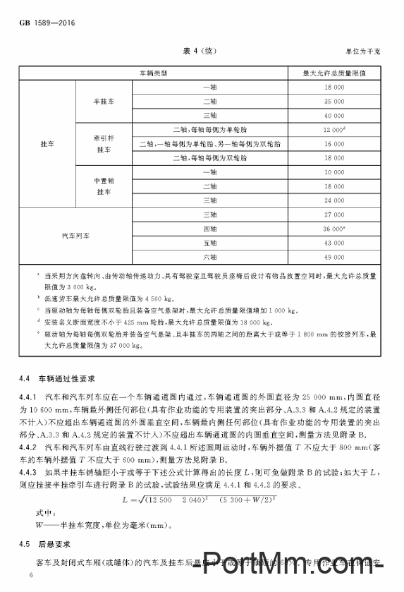
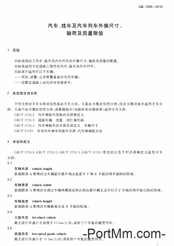
现行《汽车、挂车及汽车列车外廓尺寸、轴荷及质量限值》(GB 1589—2016)

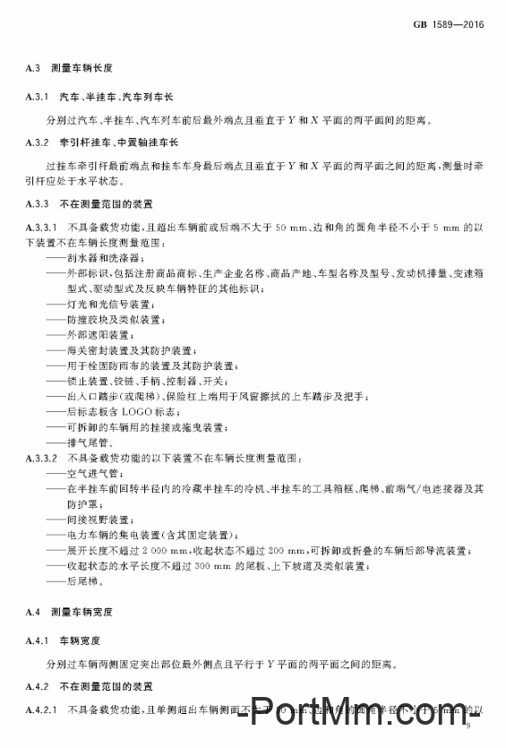
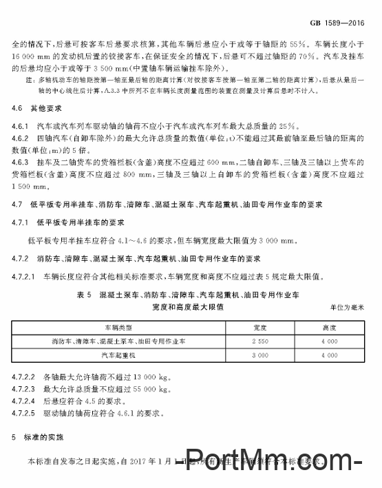
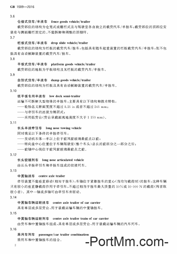
原文如下:

国家标准:《汽车、挂车及汽车列车外廓尺寸、轴荷及质量限值》GB1589-2016再迎修改!
国家标准:《汽车、挂车及汽车列车外廓尺寸、轴荷及质量限值》GB1589-2016再迎修改!
国家标准:《汽车、挂车及汽车列车外廓尺寸、轴荷及质量限值》GB1589-2016再迎修改!
国家标准:《汽车、挂车及汽车列车外廓尺寸、轴荷及质量限值》GB1589-2016再迎修改!
国家标准:《汽车、挂车及汽车列车外廓尺寸、轴荷及质量限值》GB1589-2016再迎修改!
国家标准:《汽车、挂车及汽车列车外廓尺寸、轴荷及质量限值》GB1589-2016再迎修改!
国家标准:《汽车、挂车及汽车列车外廓尺寸、轴荷及质量限值》GB1589-2016再迎修改!
国家标准:《汽车、挂车及汽车列车外廓尺寸、轴荷及质量限值》GB1589-2016再迎修改!
国家标准:《汽车、挂车及汽车列车外廓尺寸、轴荷及质量限值》GB1589-2016再迎修改!
国家标准:《汽车、挂车及汽车列车外廓尺寸、轴荷及质量限值》GB1589-2016再迎修改!
国家标准:《汽车、挂车及汽车列车外廓尺寸、轴荷及质量限值》GB1589-2016再迎修改!
国家标准:《汽车、挂车及汽车列车外廓尺寸、轴荷及质量限值》GB1589-2016再迎修改!
国家标准:《汽车、挂车及汽车列车外廓尺寸、轴荷及质量限值》GB1589-2016再迎修改!
国家标准:《汽车、挂车及汽车列车外廓尺寸、轴荷及质量限值》GB1589-2016再迎修改!
国家标准:《汽车、挂车及汽车列车外廓尺寸、轴荷及质量限值》GB1589-2016再迎修改!

未经允许,禁止转载

给TA打赏
共{{data.count}}人
人已打赏
岸边集装箱起重机

岸桥吊具改造抓斗,适应散货作业,设备升级改造 助力港口生产

2025-11-7 10:46:23

电气电控维保经验

BROMMA双箱吊具限位电磁阀位置图

2026-3-6 14:45:02

0 条回复 A文章作者 M管理员
    暂无讨论,说说你的看法吧
个人中心
购物车
优惠劵
今日签到
有新私信 私信列表
搜索