一、什么是串口通信?



常见的串口通信一般是指异步串行通信。
与串行通信相对的是并行通信。数据传输一般都是以字节传输的,一个字节8个位。拿一个并行通信举例来说,也就是会有8根线,每一根线代表一个位。一次传输就可以传一个字节,而串口通信,就是传数据只有一根线传输,一次只能传一个位,要传一个字节就需要传8次。
异步串口通信:就只需要一根线就可以发送数据了。

串口通信主要为分232,485,422 通信三种方式。
二、RS232 接口标准设计电路
232 通信主要是由RX,TX,GND三根线组成。
RX与TX,TX接RX,GND接GND。这样还是比较好理解吧。因为发送和接收分别是由不同的线处理的,也就是能同时发送数据和接收数据,这就是所谓的全双工。



三、RS485 EMC标准设计电路
1.RS485概念
是为了解决232通信距离的问题。485主要是以一种差分信号进行传输,只需要两根线,+,-两根线,或者也叫A,B两根线。A,B两根线的差分电平信号就是作为数据信号传输。发送和接收都是靠这两根的来传输,也就是每次只能作发送或者只能作接收,这就是半双工的概念了,这在效率上就比232弱很多了。
RS-485只能构成主从式结构系统,通信方式也只能以主站轮询的方式进行,系统的实时性、可靠性较差;

2.422通信
422是为了保留232的全双工,又可以像485这样提高传输距离。
有些标注为485-4。而485就标注为485-2。有什么区别呢。就是为了好记呢。485-2就是2根线。485-4就是4根线。

3.RS232与RS485接口的差别
由于RS232接口标准出现较早,难免有不足之处,主要有以下四点:
1) 接口的信号电平值较高,易损坏接口电路的芯片,又因为与TTL 电平不兼容故需使用电平转换电路方能与TTL电路连接。
2) 传输速率较低,在异步传输时,波特率为20Kbps。
3) 接口使用一根信号线和一根信号返回线而构成共地的传输形式,容易产生共模干扰,所以抗噪声干扰性弱。
4) 传输距离有限,最大传输距离标准值为50英尺,实际上也只能用在50米左右。
针对RS232接口的不足,于是就不断出现了一些新的接口标准,RS-485就是其中之一,它具有以下特点:
1) RS-485的电气特性:逻辑“1”以两线间的电压差为+(2-6) V表示;逻辑“0”以两线间的电压差为-(2-6)V表示。接口信号电平比RS-232降低了,就不易损坏接口电路的芯片,且该电平与TTL电平兼容,可方便与TTL 电路连接。
2) RS-485的数据最高传输速率为10Mbps 。
3) RS-485接口是采用平衡驱动器和差分接收器的组合,抗共模干能力增强,即抗噪声干扰性好。
4) RS-485接口的最大传输距离标准值为4000英尺,实际上可达3000米,另外RS-232接口在总线上只允许连接1个收发器,即单站能力。而RS-485接口在总线上是允许连接多达128个收发器。即具有多站能力,这样用户可以利用单一的RS-485接口方便地建立起设备网络。
四、USB设计电路
1.定义与运用
1)定义
USB,是英文Universal Serial Bus(通用串行总线)的缩写,是一个外部总线标准,用于规范电脑与外部设备的连接和通讯。
USB 具有传输速度快、使用方便、支持热插拔、连接灵活、独立供电等优点,可以连接键盘、鼠标、大容量存储设备等多种外设,该接口也被广泛用于智能手机中。
2)硬件与数据传输
USB采用四线电缆,其中两根是用来传送数据的串行通道,另两根为下游(Downstream)设备提供电源,对于任何已经成功连接且相互识别的外设,将以双方设备均能够支持的最高速率传输数据。
USB支持四种基本的数据传输模式:控制传输,等时传输,中断传输及数据块传输。每种传输模式应用到具有相同名字的终端,则具有不同的性质。
3)总线标准编辑
USB其总线标准主要 经历:USB1.1—支持低速率( HalfSpeed)的1.5Mbps和全速率(FullSpeed)的 12Mbps;USB2.0—支持高速率(High Speed)的480Mbps; USB3.0—支持超高速率( SuperSpeed)的 5Gbps。标准的不断提升,其本质就是信号传输速率的提升,USB3.1的标准,即Type-c接口
4)管脚定义,电路
| USB版本 | 理论最大传输速率 | 速率称号 | 最大输出电流 | 推出时间 |
| USB1.0 | 1.5Mbps(192KB/s) | 低速(Low-Speed) | 5V/500mA | 1996年1月 |
| USB1.1 | 12Mbps(1.5MB/s) | 全速(Full-Speed) | 5V/500mA | 1998年9月 |
| USB2.0 | 480Mbps(60MB/s) | 高速(High-Speed) | 5V/500mA | 2000年4月 |
| USB3.0 | 5Gbps(500MB/s) | 超高速(Super-Speed) | 5V/900mA | 2008年11月 / 2013年12月 |
| USB 3.1Gen 2 | 10Gbps(1280MB/s) [2] | 超高速+(Super-speed+) | 20V/5A | 2013年12月 |
| USB3.2 | 20Gbps(2.5GB/s) [2] | 20V/5A | 2017年9月 |
5)实物





一般MINIUSB是5芯的:
| 1 | 2 | 3 | 4 | 5 |
| VCC | D- | D+ | ID | GND |

其中ID脚在OTG功能中才使用。由于Mini-USB接口分Mini-A、B和AB接口。 如果你的系统仅仅是用做Slave,那么就使用B接口。系统控制器会判断ID脚的电平判断是什么样的设备插入,如果是高电平,则是B接头插入,此时系统就做主模式(master mode),如果ID为低,则是A接口插入,然后系统就会使用HNP对话协议来决定哪个做Master,哪个做Slave。
2.Micro USB2.0 设计电路
Micro-USB是USB2.0标准的一个便携版本,比部分手机使用的MiniUSB接口更小,Micro-USB是Mini-USB的下一代规格

3.USB3.0 设计电路

4.Type USB电路
1)类型
USB接口还有三种不同外观的接口,即Type-A、TypeB、 Type-c。Type-A是电脑、电子配件中最广泛的接口标准,鼠标、U盘、数据线上大多都是此接口,体积也最大。Type-B一般用于打印机、扫描仪、USBHUB等外部USB设各。Type-C拥有比Type-A及Type-B均小得多的体积,是最新的USB接口外形标准,这种接口没有正反方向区别,可以随意插拔。另外,Type-c是一种既可以应用于PC(主设备)又可以应用于外部设备(从设备,如手机)的接口类型

2)作用与特性
用于充电、数据传输等用途。Type-C双面可插接口最大的特点是支持USB接口双面插入。
USB-C端口的最高传输速率为每秒10Gb

3)接口引脚定义
Type-C口有4对TX/RX分线,2对USBD+/D-,一对SBU,2个CC,另外还有4个VBUS和4个地线。
Type-C还提供了2条CC线和2条SBU线。CC线主要用于Power Delivery 模块(下简称PD)的通讯,CC线首先是用来判断设备插入的方向:正插或反插,如果是正插,主机使用CC1来和设备通讯,反插使用CC2,可以看到CC使用的是单线协议.SBU线在DP功能开启时,化身为DP协议中的AUX_P/AUX_N差分线(它的极性是可以根据正反插方向修改的),负责传输设备的DPCD,EDID等关键信息 。

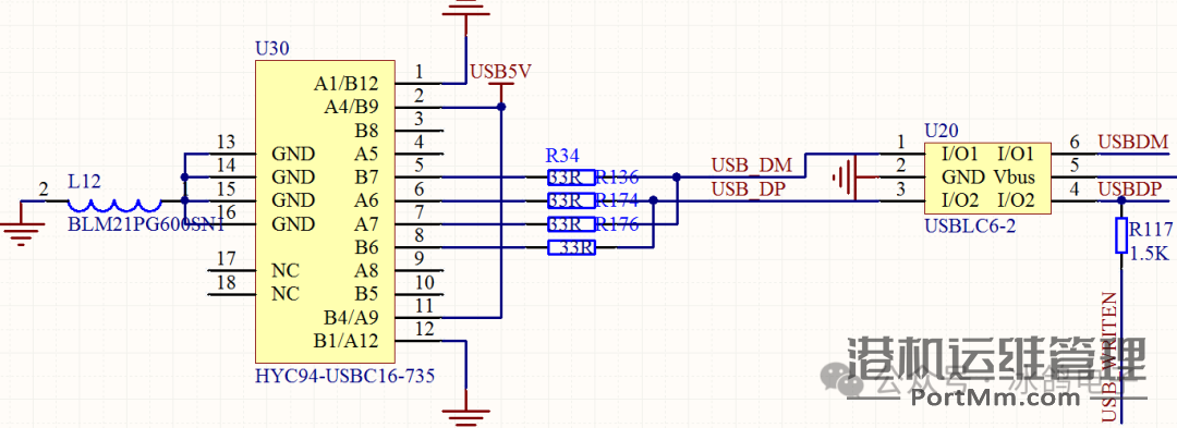
4)TYPE-C设计电路
