安全帽到达该期限后应进行报废处理!应急管理部权威答复


咨询:尊敬的领导您好!我是企业安全管理员,目前我们在对安全帽的管理存在一些疑惑盼回复。根据国标安全帽的材质来看使用期限一般有30个月不等,那么使用期限到期后,安全帽依然是完好的能否使用,有无相关国家标准的具体条款。谢谢咨询时间: 2021-06-03回复:强制性国家标准GB 2811-2019《头部防护 安全帽》第7.2条款规定了安全帽的制造商应在产品永久标识中明示产品的强制报废期限,即当安全帽到达该期限后应进行报废处理;同时,7.3条款规定了安全帽的制造商应提供安全帽的报废判别条件和使用期限。回复单位: 政策法规司 回复时间: 2021-06-28
案例:当场死亡,操作电动葫芦时导绳器突然甩落击中员工头部,安全帽已超使用有效期
某锻造有限公司锯料工龚某某吊运钢棒过程中,电动葫芦导绳器突然沿钢丝绳滑落并砸中其头部。龚某某经抢救无效死亡。
1、该公司电工张某某在事发前一周更换起重机导绳器的过程中,选用的外购导绳器导绳块与原装导绳器连接板不匹配且安装不到位,4颗紧固螺栓只拧上3颗,使用过程中固定螺栓逐渐松动脱落,导绳器在吊钩下降过程中被整体拉出沿钢丝绳滑落并致人死亡。这也是本次事故发生的主要原因。
2、该公司安排不具备维护保养能力的人员维修起重机,对设备故障报修与验收缺少有效管理;未按照电动葫芦说明书要求对导绳器是否松动、损坏或脱落进行检查;员工佩戴的安全帽已超使用有效期。
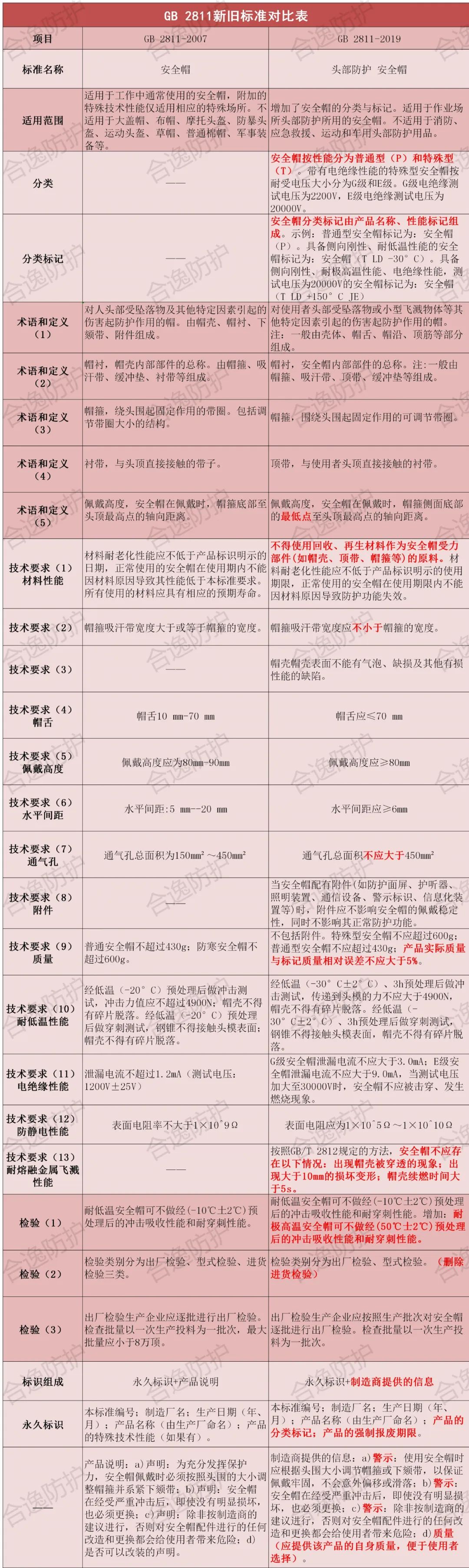
GB 2811-2019《头部防护 安全帽》,于2019年12月31日发布,2020年7月1日实施。本标准代替GB 2811-2007《安全帽》。
GB 2811-2019《头部防护 安全帽》与GB 2811-2007《安全帽》相比,主要技术变化如下表所示:
安全帽也有保质期?
在国家标准《头部防护 安全帽选用规范》中,规定了在七种情况下,安全帽应当判废,其中就包括:“所选用的安全帽超过有效使用期”。
同时,在《头部防护 安全帽》中,也明确规定了:“材料耐老化性能应不低于产品标识明示的使用期限。正常使用的安全帽在使用期限内不能因材料原因导致防护功能失效。”
也就是说,随着安全帽所使用的材料的老化,其安全防护性能也会随之降低,进而失去防护的效能。
果断检查了自己的安全帽。在安全帽内侧,发现了如下的标签,说明了此安全帽的有效期为“30”个月,而生产日期,见“帽檐注塑”。▼
而这“帽檐注塑”又是哪个呢?细看之下,就是这个标识:▼
很多塑料制品都会有类似的标识,它不是粘到制品表面上的,而是在注塑时生成的。
在标识的外侧,有1到12的数字,代表一年中的12个月,中间有2个数字(从00到99),代表了该制品的生产年份。而正中间的箭头所指向的数字,即为该制品生产的月份。
回头再来看看我的新安全帽,中间的数字是“20”,箭头指向的是“5”,也就是说生产日期是20年5月;而标签上标明了“保质期”是“30”个月。
也就是说即使没有任何破损,至少在22年11月前,它就应该进行更新了!
不同材质的安全帽可使用年限也不一样,那么各可以使用多久呢?
从制造完成日计算,枝条编制帽不超2年.塑料纸胶帽不超2.5年.玻璃钢帽不超3.5年.
超过年限需要定期检测,检测结果合格方可继续使用,检测周期为1个月,若有检测不合格,则此批次整批报废。
---------------------------------------------------------